首页
学校简介
校园公告
学校课程
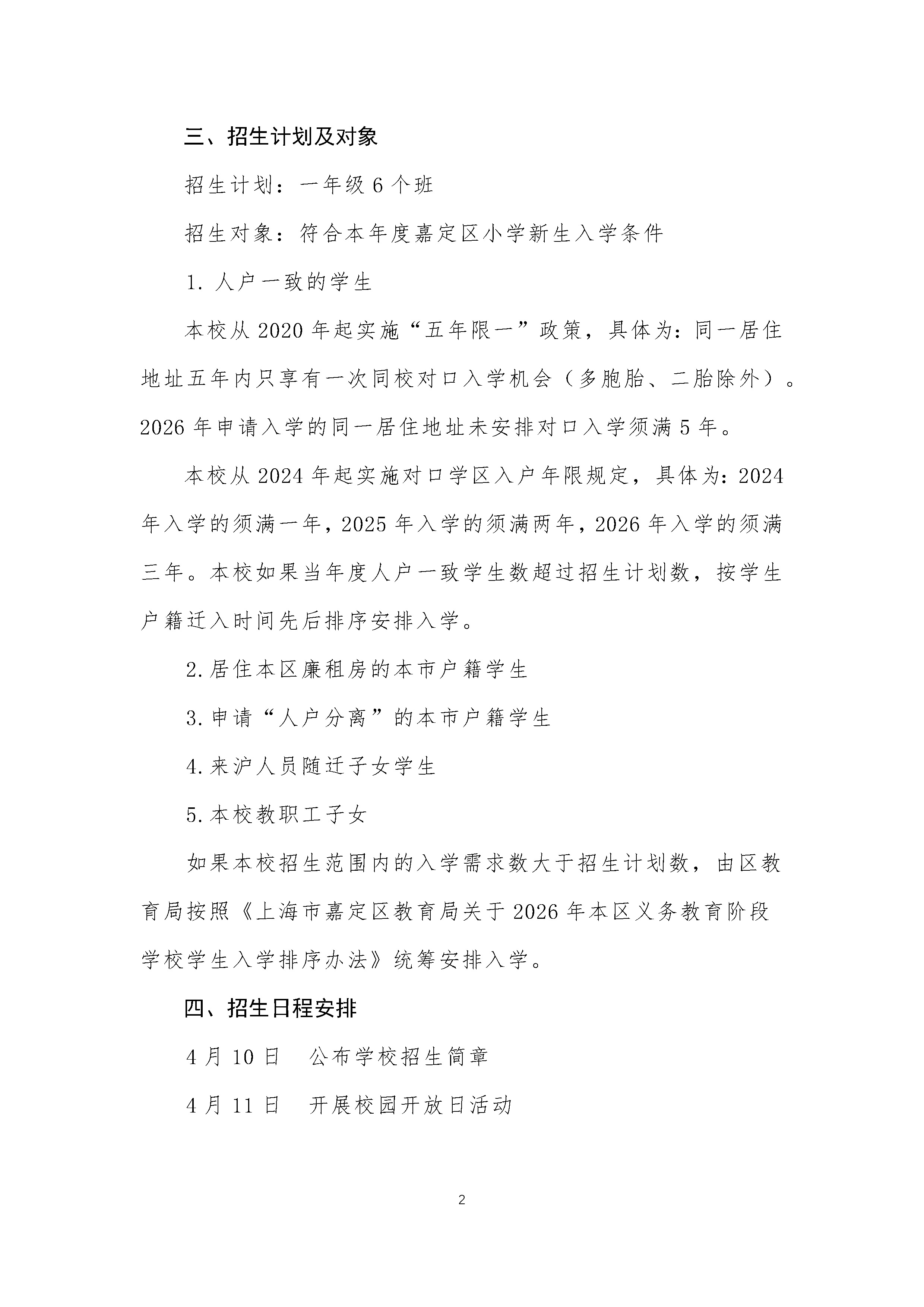
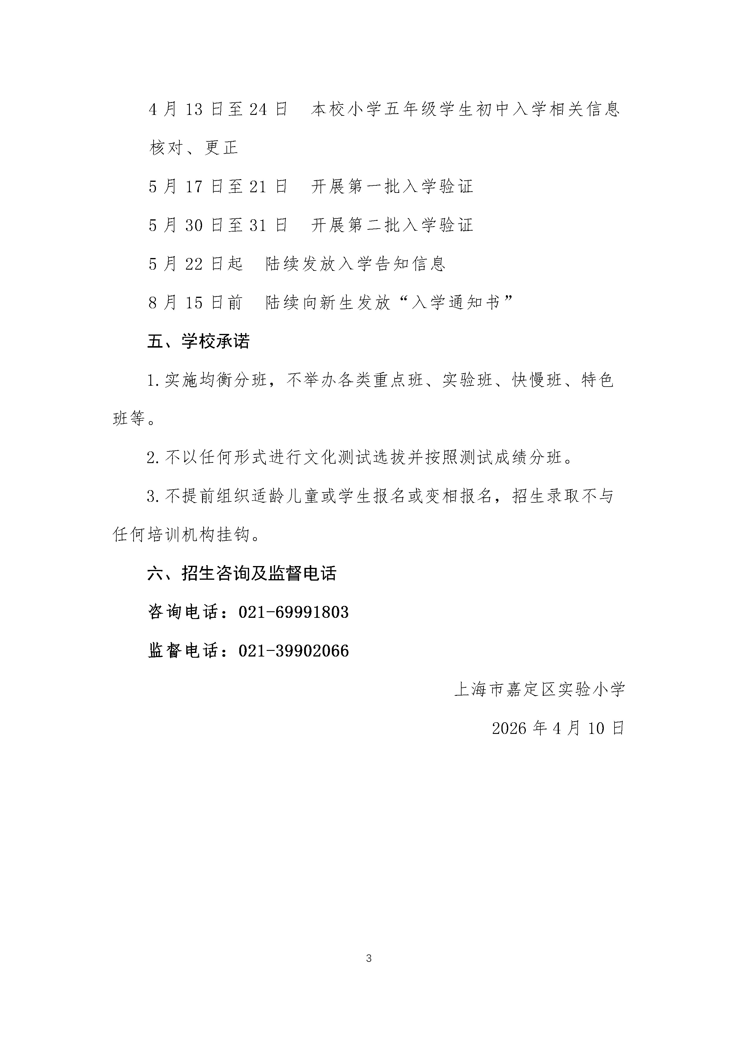
招生入学
师资队伍
学生工作
学校管理
预决算公开
联系方式
“晒课表”专栏
图书馆专栏
图书馆概况
新书推荐
经典童书
白玉兰文学社
喜讯
师生新作
切换导航
首页
学校简介
校园公告
学校课程
招生入学
师资队伍
学生工作
学校管理
预决算公开
联系方式
“晒课表”专栏
图书馆专栏
图书馆概况
新书推荐
经典童书
白玉兰文学社
喜讯
师生新作
首页
>
正文
2026年上海市嘉定区实验小学招生简章
来源:实验小学
发布时间:2026年04月10日
关闭窗口